tel : 03 88 55 13 13         email :

Menu
0

www.canford.fr

11 avril 2026
  • La référence
    des produits Broadcast
  • Site dédié aux professionnels
    avec n°TVA français
  • Prix affichés
    hors taxes
  • Garantie 2 ans sur
    toute fabrication Canford

CANFORD ET TECPRO - SÉRIE 300 - PIÈCES DÉTACHÉES POUR CASQUES ET MICRO-CASQUES

40 produits
CANFORD ET TECPRO - SÉRIE 300 - PIÈCES DÉTACHÉES POUR CASQUES ET MICRO-CASQUES
CANFORD ET TECPRO - SÉRIE 300 - PIÈCES DÉTACHÉES POUR CASQUES ET MICRO-CASQUES

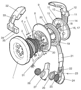
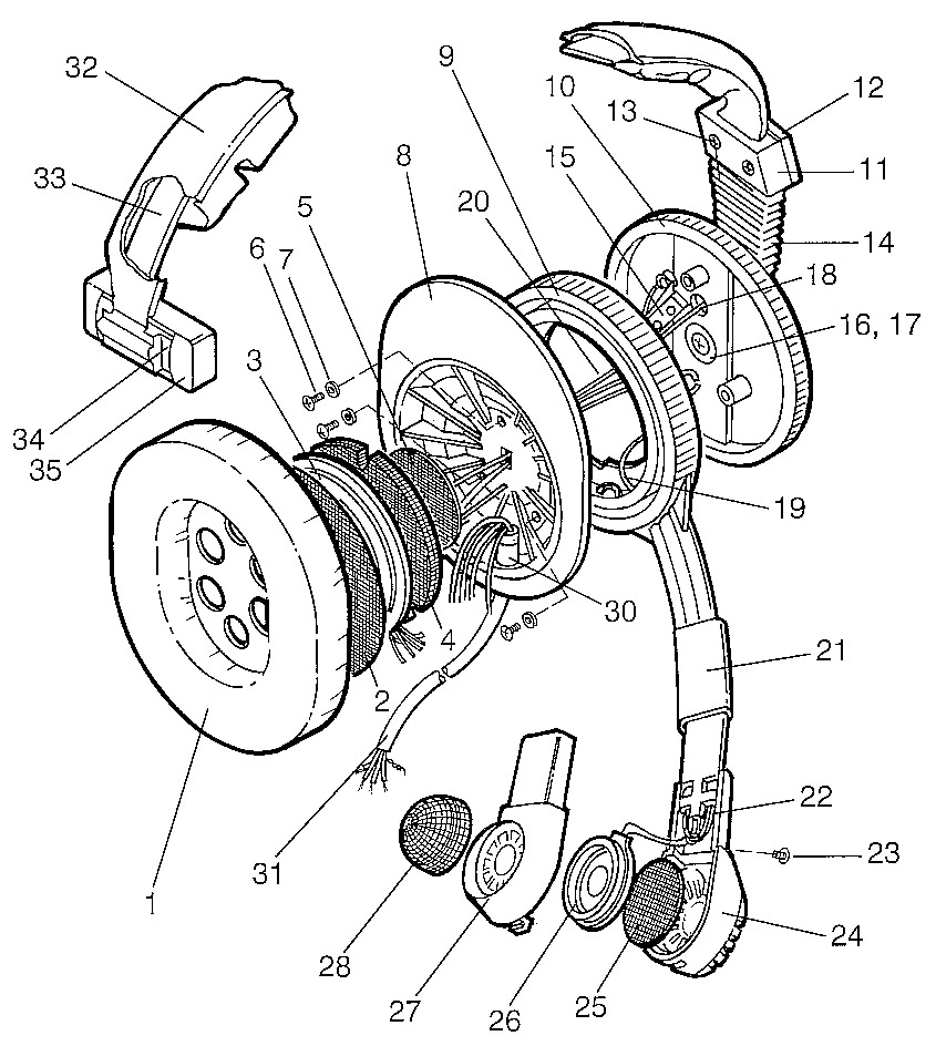
Pièces détachées pour les casques et micro-casques Canford/Tecpro DMH320, DMH325 et SMH310.

Réf. sur
schéma Description Réf.  
1 Coussin (DMH320, DMH325) 27-850  
1 Coussin (SMH310) 27-851  
2 Anti-poussière 27-852  
3 Ecouteur 27-853  
4 Mousse 27-854  
5 Feutre (35mm) 27-856  
6 Vis KB3.5xB 27-857  
7 Rondelle 4.3mm 27-858  
8 Coque intérieur, gauche 27-859  
9 Perchette micro 27-860  
10 Coque extérieur gauche 27-861  
11 Bandeau, intérieur 27-808  
12 Bandeau extérieur 27-807  
13 Vis M2v9.5 27-809  
14 Souffle 27-813  
15 Microswitch 27-862  
16 Partie Bandeau 27-816  
17 Rondelle 27-817  
18 Câble d'écouteur 27-812  
19 Fil de câblage micro 27-863  
20 Fil câblage commutateur micro 27-864  
21 Manchon de boîtier de micro 27-823  
22 Insert câble perchette 27-865  
23 Vis, M2.2 x 6.5 27-810  
24 Boîtier de micro, partie inférieure 27-821  
25 Rondelle feutre 27-825  
26 Capsule dynamique (DMH320, SMH310) 27-868  
26 Capsule condensateur (DMH 325) 27-869  
27 Boîtier de micro, partie supérieure (DMH320, SMH310) 27-822  
27 Boîtier de micro, partie supérieure (DMH325) 27-867  
28 Bonnette anti-vent, complète 27-824  
30 Rondelle en laiton 27-804  
31 Cordon non terminé 27-826  
32 Bandeau (DMH320, DMH325) 27-831  
32 Bandeau (SMH310) 27-833  
33 Arc en acier (DMH320, DMH325) 27-836  
33 Arc en acier (SMH310) 27-030  
34 Support pour coussin de tempe (SMH310) 27-820  
35 Coussin de tempe (SMH310) 27-848  
- Boîtier, droit (DMH320, DMH325) 27-847  
Description Prix €
H.T.
Ajouter au panier
CANFORD COUSSIN D'OREILLETTE pour DMH320, DMH325 Code stock : 27-850
Approvisionnement à validation de commande, disponible sous 1 à 2 semaines. Besoin plus rapidement ? Appelez-nous
55,72 €
CANFORD COUSSIN D'OREILLETTE pour SMH310 Code stock : 27-851
Pas en stock actuellement, prévu pour le: 16/04/2026.
35,52 €
CANFORD PROTECTION ANTI-POUSSIERE pour DMH320, DMH325, SMH310 Code stock : 27-852
Produit plus distribué. Une alternative est eventuellement disponible, voir la page du produit pour des suggestions.
CANFORD HAUT-PARLEUR pour DMH320, DMH325, SMH310 Code stock : 27-853
Approvisionnement à validation de commande, disponible sous 1 à 2 semaines. Besoin plus rapidement ? Appelez-nous
72,37 €
CANFORD COUSSIN MOUSSE pour DMH320, DMH325, SMH310 Code stock : 27-854
1,19 €
CANFORD TAMPON FEUTRE 35mm pour MH320, DMH325, SMH310 Code stock : 27-856
2,55 €
CANFORD VIS pour casques DMH320, DMH325, SMH310, 3.5mm Pozi Plasform, tête arrondie, 8mm Code stock : 27-857
Produit plus fabriqué. Une alternative est eventuellement disponible, veuillez-nous contacter.
CANFORD RONDELLE 4.3 pour DMH320, DMH325, SMH310 Code stock : 27-858
Produit plus fabriqué. Une alternative est eventuellement disponible, veuillez-nous contacter.
CANFORD COQUE INTERIEUR gauche, pour micro-casques DMH320, DMH325, SMH310 Code stock : 27-859
5,85 €
CANFORD PERCHETTE MICRO pour DMH320, DMH325, SMH310 Code stock : 27-860
Approvisionnement à validation de commande, disponible sous 1 à 2 semaines. Besoin plus rapidement ? Appelez-nous
35,73 €
CANFORD COQUE EXTERIEURE gauche, pour micro-casques DMH320, DMH325, SMH310 Code stock : 27-861
Produit plus fabriqué.Nous ne pouvons malheureusement pas vous proposer de produit équivalent.
CANFORD PORTE BANDEAU intérieur, pour casques/micro-casques DMH205/220/225/285/320/325, SMH210/310 Code stock : 27-808
Approvisionnement à validation de commande, disponible sous 1 à 2 semaines. Besoin plus rapidement ? Appelez-nous
1,29 €
CANFORD PORTE BANDEAU extérieur, pour casques/micro-casques DMH205/220/225/285/320/325, SMH210/310 Code stock : 27-807
1,29 €
CANFORD VIS M2.2 x 9.5 fraisée, pour casques/micro-casques DMH205/220/225/285/320/325, SMH210/310 Code stock : 27-809
0,29 €
CANFORD SOUFFLETS pour casques/micro-casques DMH205/220/225/285/320/325, SMH210/310 Code stock : 27-813
6,33 €
CANFORD MICRO-INTERRUPTEUR pour DMH320, DMH325, SMH310 Code stock : 27-862
9,35 €
CANFORD GLISSIERE pour casques/micro-casques DMH205/220/225/285/320/325, SMH210/310 Code stock : 27-816
1,29 €
CANFORD RONDELLE pour casques/micro-casques DMH205/220/225/285/320/325, SMH210/310 Code stock : 27-817
3,72 €
CANFORD CORDON Dicro-casques DMH205/220/225/285/320 Code stock : 27-812
Approvisionnement à validation de commande, disponible sous 1 à 2 semaines. Besoin plus rapidement ? Appelez-nous
10,24 €
CANFORD CORDON MICRO pour micro-casques DMH320, DMH325, SMH310 Code stock : 27-863
Approvisionnement à validation de commande, disponible sous 1 à 2 semaines. Besoin plus rapidement ? Appelez-nous
17,73 €
CANFORD CORDON MICRO-INTERRUPTEUR pour micro-casques DMH320, DMH325, SMH310 Code stock : 27-864
4,33 €
CANFORD MANCHON DE BOITIER MICRO pour micro-casques DMH220/225/320/325, SMH210/310 Code stock : 27-823
1,16 €
CANFORD INSERT CABLE PERCHETTE pour micro-casques DMH320, DMH325, SMH310 Code stock : 27-865
6,33 €
CANFORD VIS M2.2 x 6.5 fraisée, pour micro-casques DMH220/225/320/325, SMH210/310 Code stock : 27-810
Approvisionnement à validation de commande, disponible sous 1 à 2 semaines. Besoin plus rapidement ? Appelez-nous
0,34 €
CANFORD BOITIER MICRO partie inférieure, pour micro-casquesDMH220/225/320/325, SMH210/310 Code stock : 27-821
1,48 €
CANFORD COUSSIN FEUTRE pour micro-casques DMH220/225/320/325, SMH210/310 Code stock : 27-825
1,13 €
CANFORD ELEMENT MICRO dynam. pour DMH320, SMH310 Code stock : 27-868
Pas en stock actuellement, prévu pour le: 16/04/2026.
41,25 €
CANFORD ELEMENT MICRO à condensateur, complet, pour micro-casques DMH325 Code stock : 27-869
Produit plus fabriqué. Une alternative est eventuellement disponible, veuillez-nous contacter.
CANFORD BOITIER MICRO DYNAMIQUE partie supérieure, pour micro-casques DMH320, SMH310 Code stock : 27-822
1,48 €
CANFORD BOITIER MICRO partie supérieure, pour micro-casques DMH325, à condensateur Code stock : 27-867
Approvisionnement à validation de commande, disponible sous 1 à 2 semaines. Besoin plus rapidement ? Appelez-nous
25,64 €
CANFORD BONNETTE EN MOUSSE complète pour micro-casques DMH320, DMH310 Code stock : 27-824
17,94 €
CANFORD BAGUE POUR CABLE pour casques/micro-casques DMH205/220/225/285/320/325, SMH210/310 Code stock : 27-804
0,59 €
CANFORD TOUR DE TETE pour DMH320, 325 Code stock : 27-831
26,43 €
CANFORD TOUR DE TETE pour SMH310 Code stock : 27-833
Approvisionnement à validation de commande, disponible sous 1 à 2 semaines. Besoin plus rapidement ? Appelez-nous
24,20 €
CANFORD ARCEAU ACIER pour DMH320, DMH325 Code stock : 27-836
41,60 €
CANFORD TOUR DE TETE METALLIQUE POUR SMH310 Code stock : 27-030
35,24 €
Destockage
1,14 €
CANFORD SUPPORT PROTEGE-TEMPE pour SMH310 Code stock : 27-820
2,82 €
CANFORD PROTEGE-TEMPE pour SMH310 Code stock : 27-848
11,66 €
CANFORD COQUE droite, pour micro-casques DMH320/325 Code stock : 27-847
Produit plus fabriqué.Nous ne pouvons malheureusement pas vous proposer de produit équivalent.
CANFORD CORDON pour micro-casques DMH320/325, SMH310, dénudé Code stock : 27-826
Approvisionnement à validation de commande, disponible sous 1 à 2 semaines. Besoin plus rapidement ? Appelez-nous
61,06 €